Hogyan zajlik egy egyedi bútor megrendelése?
A HB Bútor folyamata lépésről lépésre
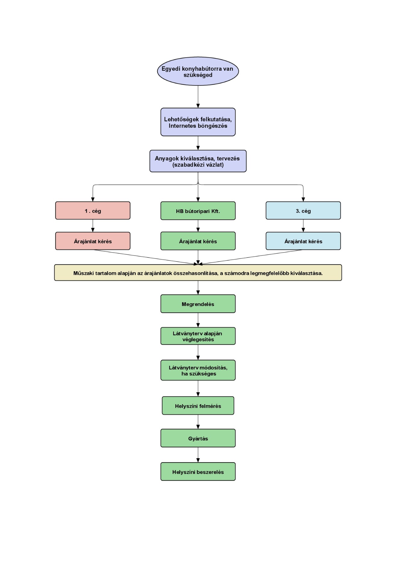
Egyedi bútor készíttetése izgalmas, de sokakban bizonytalanságot is kelthet: hogyan működik pontosan? Mennyire bonyolult? Mennyi időt vesz igénybe?
A HB Bútornál egyszerű, átlátható folyamatban dolgozunk. Mutatjuk, hogyan jut el egy ötlet a kész bútorig!
1️⃣ Kapcsolatfelvétel és egyeztetés
Az első lépés: keress minket!
Telefonon, e-mailben vagy személyesen is megkereshetsz bennünket. Egyeztetjük az elképzeléseidet, méreteket, stílusokat. Erre időt kell szánnod, ami kb. 1-1,5 óra.
2️⃣ Árajánlat - Megrendelés
A kiválasztott anyagok és a megbeszéltek alapján elkészítjük árajánlatunkat, ami tartalmaz minden szükséges költséget. Az árajánlat elfogásával és az előleg befizetésével jön létre a megrendelés.
3️⃣ Látványterv készítése
3D látványtervet készítünk a bútorodról, hogy vizuálisan is láthasd, hogyan fog kinézni az elképzelésed. Ha valami nem olyan, mint amilyennek te elképzelted, akkor addig tervezünk amíg szükséges. Különböző anyagokat, színeket, elrendezéseket nézhetsz meg a terveken keresztül.
4️⃣ Helyszíni felmérés
Amennyiben tőlünk kéred a beszerelést a gyártás előtt helyszíni felmérést végzünk, amely során ellenőrizzük, hogy az eddig megtervezett bútor megfelel-e a helyszíni adottságoknak. A felmérés után minden méretezett rajzot átküldünk neked átnézésre, jóváhagyásra.
5️⃣ Gyártás
Az elfogadott rajzok és terv után elindul a gyártás a saját műhelyünkben. Itt készül el az egyedi méretű, stílusú bútorod. Ez kb. 6-8 hetet vesz igénybe a kiválasztott anyagtípusoktól függően.
6️⃣ Szállítás és beépítés
A kész bútor szállításáról helyszíni beszereléséről is gondoskodunk.
➡️ TIPP: Nálunk nincs rejtett költség, nincs felár egyedi méret esetén, és folyamatosan tartjuk veled a kapcsolatot a teljes folyamat alatt.
👉 Kérj ajánlatot még ma: Kapcsolat »

